Case study - studium przypadku

obraz przedstawia zrzut ekranu mobile i desktop z aplikacji i strony www serwisu informacyjnegocztery zrzuty ekranu serwisów informacyjnych : Transfermarkt, BBC, Goal.pl, Polsatsportobraz zawiera zdjęcia dwóch mężczyzn zrzut 6 ekranów w wersji surowej strony www i aplikacji obraz przedstawia rozmiary czcionki Merriweather użyte na stronie wwwkolory i numery użyte na stroniesześć ekranów przedstawiających stronę www i aplikację

Serwis informacyjny - strona internetowa

zdjęcie strony www serwisu
zdjęcie strony www serwisu
zdjęcie strony www serwisu
zdjęcie strony www serwisu
obraz przedstawia pola formularzu

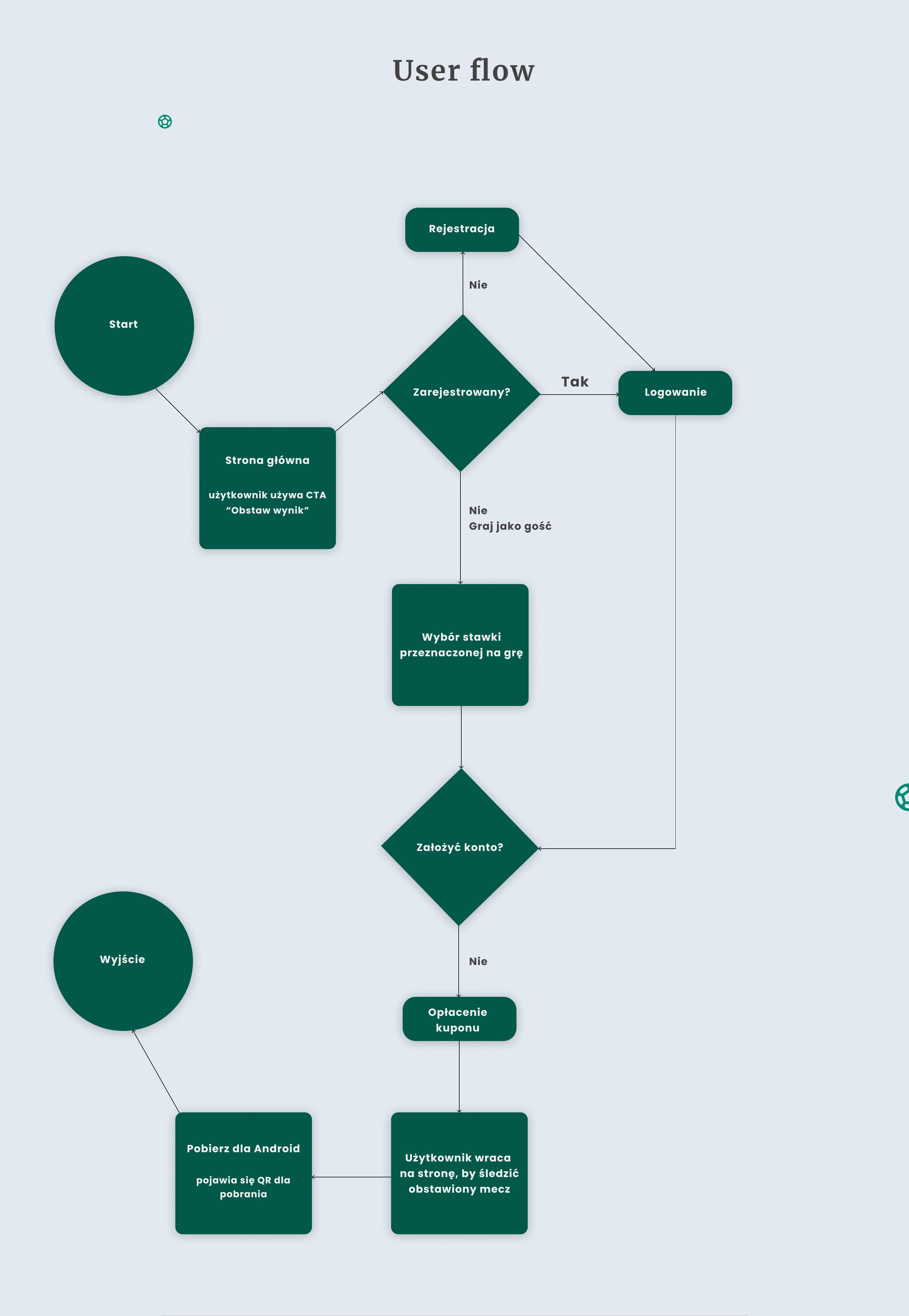
Aplikacja do typowania wyników meczów

zdjęcie 4 ekranów aplikacji : rejestracja, login
8 ekranów przedstawiających aplikacje
zdjęcie 4 ekranów przedstawiających aplikacje
zdjęcie 2 ekranów aplikacji z motywem ciemnego ekranu